Your AI Productivity Guide

Use this assistant to plan, write, diagram, and research faster. Whether you're managing products or creating user flows β€” here’s how to make the most of it.

Chat Functionality

Visit the Chat to:

πŸ’‘ Ideation

Generate product ideas, UX improvements, or feature concepts.

πŸ“‹ Project Management

Use Scrum, Kanban, or OKRs. Break down initiatives into phases.

βœ… Ticket Writing

Draft detailed Jira or Linear tickets based on user stories or ideas.

πŸ” Product Research

Ask about trends, competitors, or user research approaches.

User: What are useful prompts?

Bot: Try things like:

  • "Write a detailed ticket for implementing user authentication with OAuth2."
  • "Create OKRs for a cross-functional product team."
  • "Compare Lean Canvas vs Business Model Canvas."
  • "Generate a flowchart for our product onboarding."

Diagram Functionality

Use the AI Diagram Editor to generate diagrams from natural language prompts or markdown-style input. It supports various diagram types including flowcharts, mindmaps, sequence diagrams, and Gantt charts.

Tips for using the Diagram Editor:

  • Manual editing: Use markdown to define flows, states, or structures.
  • AI assistance: Input plain language to generate or extend diagrams.
  • Live preview: Click "Render Diagram" to see updates instantly.
  • Flexible support: Works with Mermaid.js formats like flowcharts, mindmaps, class diagrams, and more.

Mindmap

Prompt: "Generate a mindmap for product strategy planning."

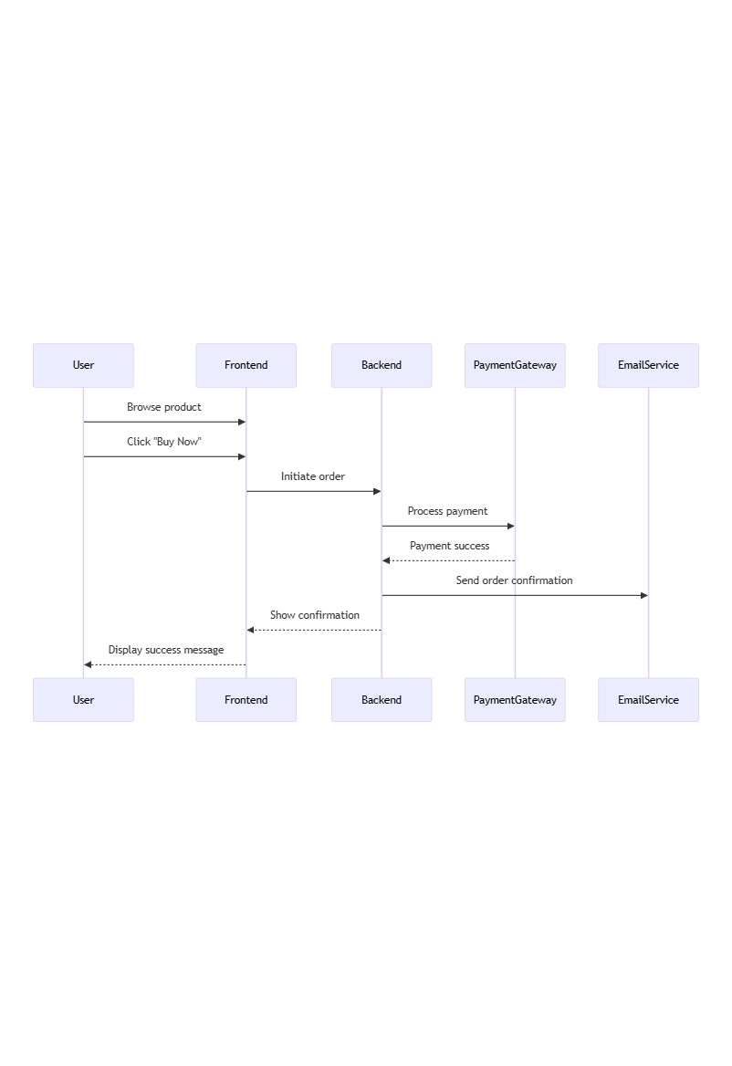
Sequence Diagram

Prompt: "Create a sequence diagram for a typical e-commerce purchase flow."

Flowchart

Prompt: "Visualize how the product team triages bugs."

Gantt / Roadmap

Prompt: "Show a Gantt chart for MVP delivery in 30 days."

πŸ“£ Feedback or Ideas?

We’re constantly improving this tool. Found a bug or have a suggestion?

Contact Us